Natural and Bulk Osthole Powder
Cnidium monnieri fruit Extract Osthole Powder
Premium Osthole Powder from Cnidium Monnieri Fruit Extract – High-Quality for sale
As a leading manufacturer and supplier of herbal extracts, we specialize in providing high-quality Osthole powder, extracted from Cnidium Monnieri fruit. Our production facilities are certified with ISO, cGMP, and HACCP standards, ensuring the highest level of quality and safety. If you want to buy osthole powder, please contact us directly!
What is Osthole?
Osthole is a natural coumarin compound extracted from the fruit of the plant Cnidium monnieri. It is a white powder with various biological activities and pharmacological effects. Cnidium monnieri is the dried mature fruit of the plant Cnidium monnieri of the Umbelliferae family. It is widely used as a traditional Chinese medicine in China. The traditional Chinese medicine Cnidium monnieri fruit has the effects of killing insects, relieving itching, and tonifying the kidney.
-
Cnidium monnieri flower -
Cnidium monnieri fruit, for Osthole extraction
Chemical & Physical properties
| CAS Number | 484-12-8 | Molecular Weight | 244.286 |
|---|---|---|---|
| Density | 1.1±0.1 g/cm³ | Boiling Point | 396.7±42.0 °C at 760 mmHg |
| Molecular Formula | C15H16O3 | Melting Point | 83-84°C |
| Common Name | Osthole | Flash Point | 167.6±22.5 °C |

Osthole Benefits
Lipid-lowering and endocrine regulation: Raw material osthole extract can lower blood lipid levels and regulate blood sugar and blood pressure. At the same time, it also helps to balance hormone secretion.
Anti-inflammatory and antibacterial: Cnidium monnieri fruit extract osthole can inhibit the activity of ringworm and mold, and can be used to treat skin eczema.

Anti osteoporosis: Promoting bone formation and inhibiting bone resorption can help prevent and treat osteoporosis.
Antioxidant: Eliminate free radicals, reduce oxidative stress, and protect cells from damage.
Reproductive system health: Osthole extract has the effect of promoting male sperm vitality and female fertility. In addition, it can also improve problems such as sexual dysfunction.
Effects on the central nervous system: Osthole has a certain effect on central nervous system degenerative diseases such as Alzheimer's disease (senile dementia), Parkinson's disease, etc. It has a central sedative effect and promotes learning and memory.
Osthole Application
Pharmaceutical Field:
● Used for the research and production of drugs for anti-inflammatory, anti osteoporosis, immune regulation, etc.
● As a neuroprotective agent, it is used to treat neurodegenerative diseases.
Health Supplement Field: Added to functional health products for enhancing immunity, improving bone health, antioxidant, and more.
Cosmetics Field: As an anti-inflammatory and antioxidant ingredient, it is used in anti-aging, repairing, and soothing skincare products.
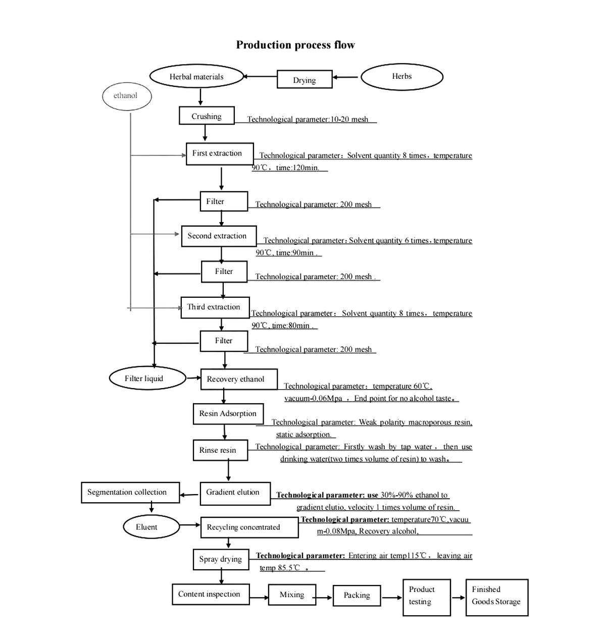
Extract Osthole Powder Process

Why Choose Osthole Powder by Kintainutri®?
1. We promise that our raw materials are naturally grown without any additives.
2. We provide customized extraction solutions to produce osthole powder in various specifications tailored to your requirements.
3. Our production facilities hold internationally recognized certifications including GMP, ISO 9001, ISO 22000, HACCP, KOSHER, and HALAL, guaranteeing the highest standards for your peace of mind.















